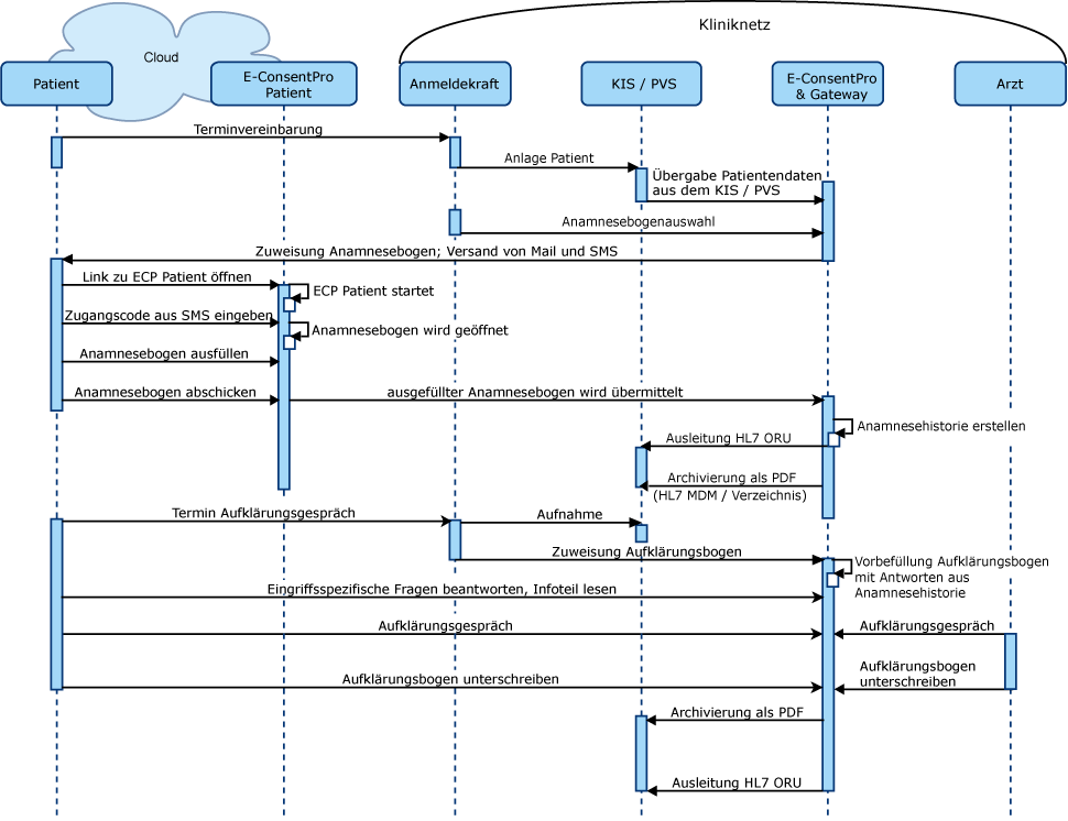
E-ConsentPro Patient-Workflow

Mit der Anwendung E-ConsentPro Patient können Patienten Anamnesedaten bereits zu Hause auf dem eigenen Smartphone, Tablet oder Laptop erfassen und an die Gesundheitseinrichtung übermitteln. Die Patientenanwendung ist ohne Patientenportal einsetzbar.

Workflow von ECP Patient
Beispiel: Patienten-Workflow von ECP Patient